凌普(代理)臺達V系列——高性能磁束矢量型馬達驅動器
企業信息
同類優質產品
更多+
產品新聞
產品介紹
變頻器是運用近代電力電子與微電腦控制技術的一項新興產品,主要用在各種工業和民生的機械設備上。其用途在于借著它改變供電頻率,來控制電機轉速,進而達到提升機械自動化程度與節約能源的目的。
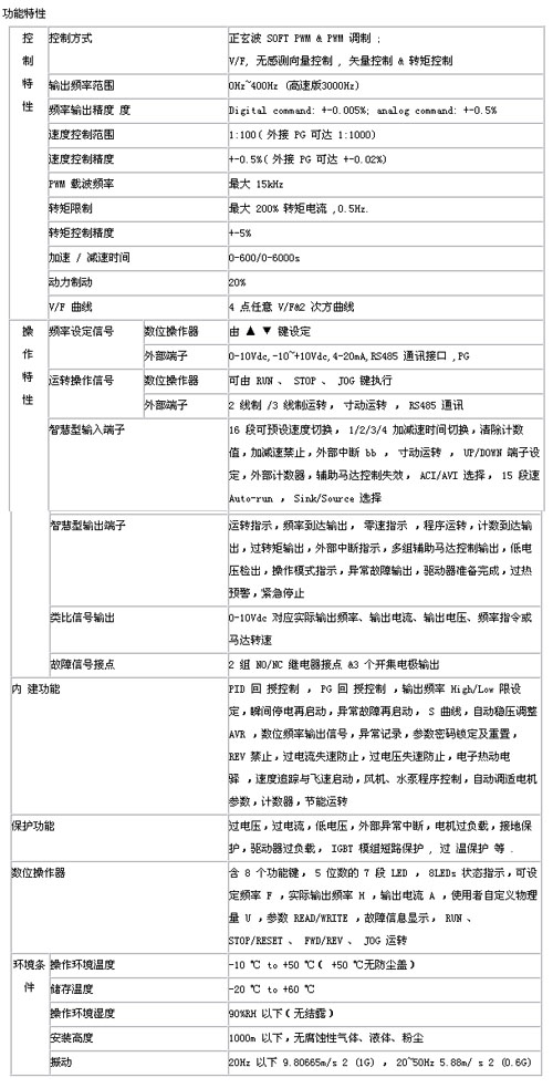
臺達V系列——高性能無感測磁束矢量型變頻器是結合現代電力電子與微電腦控制技術所設計的一款高科技產品,采用了32位高速CPU芯片。具有響應速度快、精度高、輸出力矩大(最大 200% 轉矩電流)以及定位控制等特點。可廣泛應用于機床、電梯、起重設備,加工中心及其相關的各種高性能應用場合等。
主要功能及特點
* V/F控制,矢量控制模式;
* 最高輸出頻率可達3000Hz;
* 速度控制,轉矩控制,定位控制功能;
* 模擬量/數字量/RS485/PWM 脈沖量調速;
* 分頻功能,擺頻(擾動)輸出等特殊功能;
* 內置PID功能(反饋信號規格:0-10Vdc,4-20mA,+/-10Vdc,PG脈沖量等);
* 零速運轉,可達180%以上轉矩輸出 ;
* 自動偵測(autotunning)電機參數功能,可儲存2臺電機參數;
* 精確的速度 PI 動態控制;
* PWM&SoftPWM調制技術;
* 低速勵磁補償;
* RS485通訊接口,支持Modbus協議等
VFD-V(矢量控制型)



以上信息由企業自行提供,信息內容的真實性、準確性和合法性由相關企業負責,中國傳動網對此不承擔任何保證責任。 溫馨提示:為規避購買風險,建議您在購買產品前務必確認供應商資質及產品質量。
推薦產品
更多+
變頻器拖鏈電纜HIFLEX
嶸創技術 嶸創技術 電
Nidec尼得科變頻器水
尼得科變頻器NE300-4T
艾默生CT尼得科NIDEC
精心簡型 智能驅控|普




































網站客服
粵公網安備 44030402000946號